ios小火箭如何使用
深圳今日阴天局地偶有零星小雨,下午转多云;气温13-18℃;北风3级,沿海、高地和海区阵风6-7级;相对湿度30%-45%。
据了解,从2024年秋季学期起,深圳率先在部分义务教育阶段学校开展“每周半天计划”试点。该计划在不增加学科课时的前提下,通过优化课程结构、转换教学场景,单双周轮流开展半天校外课、半天阅读课。
为贯彻落实党的二十大和二十届历次全会精神,大力发展普惠托育服务,按照国家发展改革委、国家卫生健康委《关于进一步完善价格形成机制、支持普惠托育服务体系建设的通知》(发改价格〔2024〕1477号)有关要求,经省人民政府同意,现就进一步完善我省普惠托育服务价格形成机制有关事项通知如下。
本通知所称普惠托育服务机构,是指接受政府支持并经卫生健康部门认定,面向3岁以下婴幼儿提供照护服务的托育服务机构,具体包括各类公办托育服务机构,接受场地费用减免、建设运营补贴等政府支持的各类社会力量举办的普惠托育服务机构(以下简称社会办普惠托育服务机构),公办幼儿园、普惠性民办幼儿园按规定开设的托班。公办幼儿园、普惠性民办幼儿园托班按规定招收2—3岁幼儿,提供普惠托育服务。
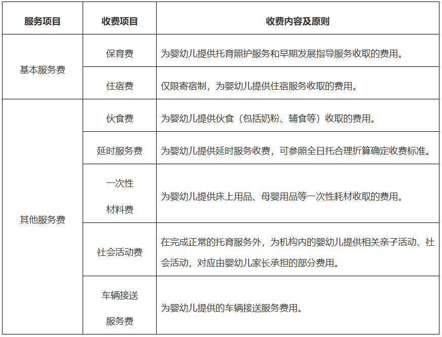
普惠托育服务机构收费包括基本服务费和其他服务费。其中,基本服务费包括保育费、住宿费(仅限寄宿制);其他服务费指在基本服务费外,服务机构收取或代收的伙食费、材料费等其他费用。
公办托育服务机构坚持非营利性原则,基本服务费实行政府指导价管理,授权地级以上市人民政府制定属地基准收费标准和浮动幅度,托育服务机构在政府制定的基准收费标准和浮动幅度内,确定具体收费标准。
社会办普惠托育服务机构基本服务费实行政府指导价管理,授权地级以上市人民政府制定属地基准收费标准和浮动幅度,托育服务机构在政府制定的基准收费标准和浮动幅度内,确定具体收费标准。
基本服务费由地级以上市人民政府参照当地公办幼儿园、普惠性民办幼儿园实行政府指导价管理,收费标准可参照幼儿园收费标准或公办托育、社会办普惠托育服务机构收费标准,根据成本差异等情况合理确定。
普惠托育服务机构的其他服务费收费标准均实行市场调节价,由服务机构依据经营成本和市场供求状况合理确定。
各地制定政府指导价,要履行成本调查等程序,普惠托育服务机构收费标准的制定或调整,以扣除政府投入、社会无偿捐赠等后的服务成本为依据,综合考虑当地收入水平、市场供求状况、机构性质和等级、服务类型等因素制定。其中,公办托育和社会办普惠托育服务机构由卫生健康部门提出意见,同级发展改革部门会同卫生健康部门审核,报同级人民政府批准后执行;公办幼儿园、普惠性民办幼儿园开设的托班,由教育部门提出意见,同级发展改革部门会同教育部门审核,报同级人民政府批准后执行。
全日托保育费标准可区分不同班型,按照乳儿班(0—1岁)、托小班(1—2岁)、托大班(2—3岁)、混龄班等班型科学合理制定。全日托的服务时长一般不少于8个小时。半日托、计时托、临时托可参照全日托合理折算确定收费标准。各地卫生健康部门应及时公布托育服务机构等级评定结果。
地级以上市人民政府可参照省级收费项目清单制定本地收费项目清单。各地发展改革、教育、卫生健康部门结合实际推动普惠托育服务机构建立基本服务费和其他服务费目录清单,在经营场所显著位置告知,并通过网站、官方自媒体账号、招生简章等多种形式对外公示。目录清单应包含收费项目、收费标准、服务内容、收费依据等,公示内容一般应包含机构性质、收费项目、收费标准、服务内容、收费依据、收(退)费办法、监督举报电话等。目录清单之外不得收取其他费用。收费项目、收费标准发生变化的,应及时更新公示内容。未按规定公示或公示内容与政策不符的,不得收费。
各地级以上市卫生健康、教育部门要将本地区普惠托育服务机构收费目录清单在统一平台进行集中公示并及时更新,接受社会监督。
托育服务机构收取基本服务费和其他服务费应与婴幼儿家长签订协议,明确收费项目、收费标准、收费方式、退费办法以及双方的权利、责任、义务,并按有关规定开具相应的票据。
全日托、半日托、计时托一般按月收取,婴幼儿在托育服务机构天数不超过4天(含4天),按基本服务缴费额的80%退还;
全日托、半日托、计时托一般按月收取,婴幼儿在托育服务机构天数不超过4天(含4天),按基本服务缴费额的80%退还;
因托育服务机构刊登、散发虚假招生简章(广告)或其他违反国家规定的行为造成婴幼儿放弃入托或停止继续入托的,托育服务机构应全额退还所缴基本服务费,根据实际情况退还其他服务费。
各地级以上市发展改革部门要会同教育、卫生健康部门加强托育服务价格监测,及时了解行业动态。强化收费政策评估,通过自行评估、委托第三方机构评估等方式,对收费管理方式、收费项目、收费标准等进行定期评估,并及时调整优化相关政策。评估周期原则上不超过3年。各地级以上市发展改革、教育、卫生健康部门应将本市收费政策评估调整情况及时报告省发展改革、教育、卫生健康部门。
托育机构用水、用电、用气原则上应分表计量,执行居民生活类价格。如需安装独立计量装置,建筑红线内线路管道改造的,有关费用由托育机构承担,计量装置费用由供水、供电、供气企业承担;确实不具备分表计量安装条件的,可由供用双方通过约定采用定量或定比的方式分别计费,采用定量或定比方式计费的,供用双方每年至少校核一次。托育机构申请执行居民生活类价格时,应向供水、供电、供气企业提交卫生健康部门核发的《托育机构备案回执》。符合条件的,自确认次月起执行居民生活类价格;终止托育服务的,不再执行相关价格政策。托育机构终止服务的,应及时告知水电气经营企业和卫生健康部门,并按规定办理备案注销手续;托育机构变更经营场所或改变经营范围的,应重新申办。
各地级以上市人民政府要高度重视普惠托育服务机构收费管理工作,认真落实上述政策要求,将完善收费政策与扩大服务供给、提升服务质量有机结合,积极加大支持力度,完善托育服务成本分担机制。省级卫生健康部门负责指导普惠托育服务机构认定ios小火箭如何使用,各地级以上市卫生健康部门负责制定属地普惠托育服务机构等级分类标准,县级以上卫生健康部门按认定标准和等级分类标准组织认定、公布并定期更新,严格监督管理。县级以上教育部门负责对幼儿园开设托班的资质进行评估审核,配合卫生健康部门明确等级分类、加强日常管理,同级卫生健康部门按照托育机构相关规定做好备案和业务指导工作。各地要对照本通知要求,结合实际制定本地区普惠托育服务机构收费具体政策;在出台政策时,要同步加强宣传解读,及时回应社会关切,推动政策平稳实施;各相关部门要密切配合,加强监督检查,依法查处各类违法违规收费行为。
《广东省卫生健康委 广东省发展改革委关于印发普惠性托育服务机构认定和管理办法的通知》(粤卫规〔2024〕7号)等与本通知规定不一致的,按本通知执行。国家和省对托育服务收费另有规定的,按照相关规定执行。
● 近日,有网友发帖称“深圳湾观鸟最佳位置被拦起来了”,官方回应:已撤除该位置的铁马围挡设施。
● 近日,有网友在《问政深圳》平台报料反映,深圳罗湖一人行道现3棵“拦路树”,相关部门回应:将尽快迁移。
● 近日,全国首例采用第二代泛血管介入机器人完成的神经介入手术在深圳市第二人民医院成功实施。
● 盐田:深圳市盐田区2025年第二批次公开招聘公共事务辅助员共12名,报名时间自公告发布之日起至2025年11月26日18:00。
● 龙华:近日,龙华区2025年社会工作专业人才专项激励申报工作正式启动,最高奖励金额可达50万元。
● 龙华:11月22日,龙华环城绿道(民治西段)人才绿道将变身户外技能挑战场,六道趣味关卡等你来闯。
● 近日,教育部等五部门联合印发《关于实施学生体质强健计划的意见》,提出学生体质强健计划20条举措。
● 国台办:11月20日起,扩大可签发一次有效台湾居民来往大陆通行证口岸数量至100个,相关准备工作已经就绪。
● 日前,中方暂停进口日本水产品,外交部回应:当前形势下,即使日本水产品向中国出口也不会有市场!
● 北京时间19日清晨,中国常驻联合国代表傅聪大使在发言中表示,日本毫无资格要求成为安理会常任理事国。
● 2025年11月19日早晨,受强冷空气影响,广东大部气温创下半年新低,广州最低10.5℃,全省最低为清远的连山,只有6.5℃。
● 近日,新疆阿勒泰地区教育部门发布通知,将为当地义务教育阶段学生放首个雪假,时间为今年12月1日至5日。
● 江苏科技大学18日22时许发布通报称,认定郭某存在严重学术不端行为,已解除聘用协议并向公安机关报案,案件正在侦办阶段。
● 近日,中国网红“橙子姐姐”在柬埔寨被捕,涉嫌网诈与跨国人口贩运,家属曾发视频哭诉其关机失联。
● 根据花旗香港调查报告结果推算,2025年香港千万富翁人口增至约39.5万人,占相关人口约7%,即每14个有1个人是千万富翁。
● 近日,雅思考试因成绩判定出现技术故障,启动大规模退费与成绩更新,最新回应:目前系统已修复并全面启动复核与退款机制。
● 过山车停在半空中,游客沿轨道步行回地面,珠海长隆度假区回应:停机后沿楼梯走下来是标准流程,工作人员会保护游客安全。
● 近日,河南一女子开车撞人私了,“轻微擦碰,医院检查确认人无大碍”,3年后突然微信冻结被起诉。
● 11月18日,叮咚买菜发布《湾区餐桌趋势报告》,报告显示,大湾区人均食鱼量远超全国,是全国的3倍。
● 英国政府最近拟出台新规,禁止高价转售音乐会、演出及体育赛事等现场活动门票,以遏制利用技术抢票并牟取暴利的行为。
● 国际教育协会发布的数据显示,在特朗普政府收紧学生签证申请流程后,今年秋季美国高校的外国新生入学人数下降了17%。
● 据报道,韩国前总统文在寅近日做起了博主,他每周在视频网站油管“平山书房”频道上出镜,推荐好书,成了韩国首位当博主的前总统。
● 当地时间18日傍晚,日本大分县大分市发生一起大规模火灾。大分县19日通报,火势已蔓延至包括民宅在内的170栋以上建筑。
● 当地时间11月18日,奥地利知名象征主义画家古斯塔夫·克里姆特的画作《伊丽莎白·莱德勒肖像》在苏富比拍卖行以2.364亿美元的价格售出,成为拍卖史上第二贵的艺术品。
● 11月19日,我国在酒泉卫星发射中心使用长征二号丙运载火箭,成功将实践三十号A、B、C星发射升空,卫星顺利进入预定轨道,发射任务获得圆满成功。该卫星主要用于空间环境探测及相关技术验证。
● 11月19日,中国科学院高能物理研究所在江门举办发布会,宣布江门中微子实验(JUNO)装置建设成功并发布首个物理成果。
● 11月19日收盘:上证指数涨0.18%,深证成指收平,创业板指涨0.25%。有色金属领涨,石油、化工、银行、军工、水产行业走强。

